电源电路堪称电子设备的核心命脉,而其中开关电源凭借其高效、紧凑与优异的适配性,已成为当前电源方案的主流选择。在此背景下,如何合理选择开关电源中的滤波电容,成为影响整机性能的关键一环。
多层瓷介电容器(MLCC)以其高比容、高性能、高可靠性及低ESR等优势,正日益凸显其在开关电源中不可或缺的地位——无论是在输入与输出端的滤波环节,还是在谐振、缓冲等关键电路中,MLCC都发挥着至关重要的作用,成为提升电源系统效能与稳定性的重要支撑。
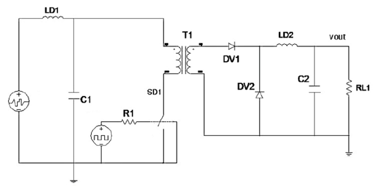
例:如图所示(图1),在设计一个开关电源电路时,需要用到电容器作为滤波电容使用,C1为输入滤波电容器,C2为输出滤波电容器,对于高频开关电源,C1和C2都可采用多层瓷介电容器,构成全瓷型开关电源。

图1
那么,在开关电源电路中如何选用多层瓷介电容器才能得到最佳滤波效果?
首先要明确滤除的源(信号)的频率(频谱)分布,最好知道能量分布情况(图2)。

图2
其次要了解多层瓷介电容器的阻抗频率特性(图3)。
Ø 在阻抗频率特性曲线中,阻抗最低点的频率是电容器的自谐振频率ƒ0;
Ø 当工作频率低于ƒ0时,电容器呈容性;
Ø 当工作频率等于ƒ0时,电容器呈阻性,并且此时的阻抗最小,仅与ESR相关;
Ø 当工作频率大于ƒ0时,电容器呈感性。
由于电容器在自谐振频率ƒ0时阻抗值最小,因此选择“自谐振”频率越接近噪声频率的电容器其滤波效果越好。


图3
一般情况下噪声的频谱特性都较为复杂,能量分布不均,一般低频较大、高频较小。为到达最佳的滤波效果,可采用多只不同容量的电容并联(图4)。但在并联应用时一定要注意反谐振现象。

图4
反谐振是发生在两个电容器间的自谐振频率不同时的一种现象,并联谐振发生在其中一个电容器的感性区以及另一个电容器的容性区,在这个频段造成总的阻抗增加(图5)。因此,插入损耗在出现反谐振的地方会变小。

图5
消除反谐振主要有以下两种方法:
Ø 在并联电容器中间加入铁氧体磁珠;
Ø 使用低ESL、低ESR的电容器,比如三端电容器。
那么,对于开关电源输出滤波电容,如何计算?
开关电源相对于线性电源,工作频率更高,功率更大,结构更复杂,滤波范围主要是电源的开关频率及高次谐波(图6)。

图6
滤波电容需满足以下四点:
Ø 满足可靠性设计要求;
Ø 满足电源输出电压对纹波的要求;
Ø 满足电源输出电压对噪声的要求;
Ø 自发热温升满足设计要求。
输出滤波电容Cout的最小电容量可根据加载到输出电容器上的电流变化量△I、稳态电容充电时间ton和技术指标要求的基波纹波电压峰峰值△V来计算(图7)。其中△I与电源拓扑结构、扼流圈、变压器参数、电流系数和输出电流额定值有关。电容量选型时还需考虑频率、直流偏压、工作温度、长时间工作对电容值的影响。

图7
除此之外,电容器的寄生参数ESR、ESL也将引起电压尖峰或电流尖峰,这些尖峰一般叠加在基波纹波上,表现为与基波纹波同步,此尖峰的峰峰值成为开关电源输出电压噪声。因此需要计算输出电容器的ESR和ESL最大值,具体方法如下:
输出滤波电容ESR的最大值可根据开关电源输出电压噪声△VESR和加载到输出电容器上的电流变化量△I来计算(图8)。电容器ESR选型时还应注意频率、工作温度、引入分布电阻、长时间工作和储存、自发热温升对ESR的影响,同时考虑设计冗余性;

图8
输出滤波电容ESL的最大值可根据输出电压噪声要求△VESL、加载到输出电容器上的电流变化量△I和稳态电容充电时间ton来计算(图9)。电容器ESL选型时还应注意频率、工作温度、引入分布电感、长时间工作和储存对ESL的影响,同时考虑设计冗余性;

图9
开关电源输出电压纹波噪声峰峰值VP-P包括电容充、放电引起的电压波动△V、脉动电流在电容ESR(包含分布电阻)引起的输出电压波动△VESR、脉动电流在电容的ESL(包含分布电感)引起的输出电压波动△VESL(图10);

图10
在实际选择应用中,大部分情况单只电容器可能无法满足上述设计要求,可以选择多只电容器并联或设计多级滤波的方法来达到设计指标要求。
最后总结一下:若要获得较好的滤波效果需明确要滤除的源的频率分布、了解多层瓷介电容器的阻抗频率特性,并联电容设计需防止反谐振现象
电话:010-89237777/52270500
传真:010-52270535/25
网址:www.weddingphotography-temecula.com
E-mail:yldz@yldz.com.cn